Article Contents
ARTICLE   Open Access     Cite

Immunomechanical colloidal crystals orchestrate macrophage polarization for wound healing

More Information
  • Corresponding author: py.wang@ojlab.ac.cn
  • DownLoad: Full size image
    1. Bacterial infections at wound sites or following surgery pose severe risks to patient health and recovery.

      An immunoregulatory binary colloidal crystal (BCCe6) was developed through colloidal self-assembly technology.

      BCCe6 with photodynamic function enables rapid bacterial eradication and regulates macrophage polarization.

      BCCe6 sequentially regulates the microenvironment, thereby promoting tissue regeneration and wound healing.

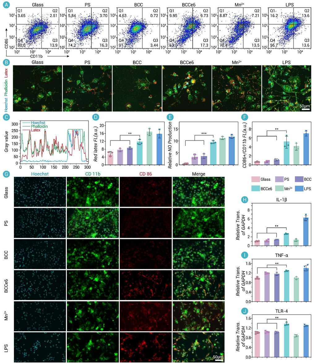
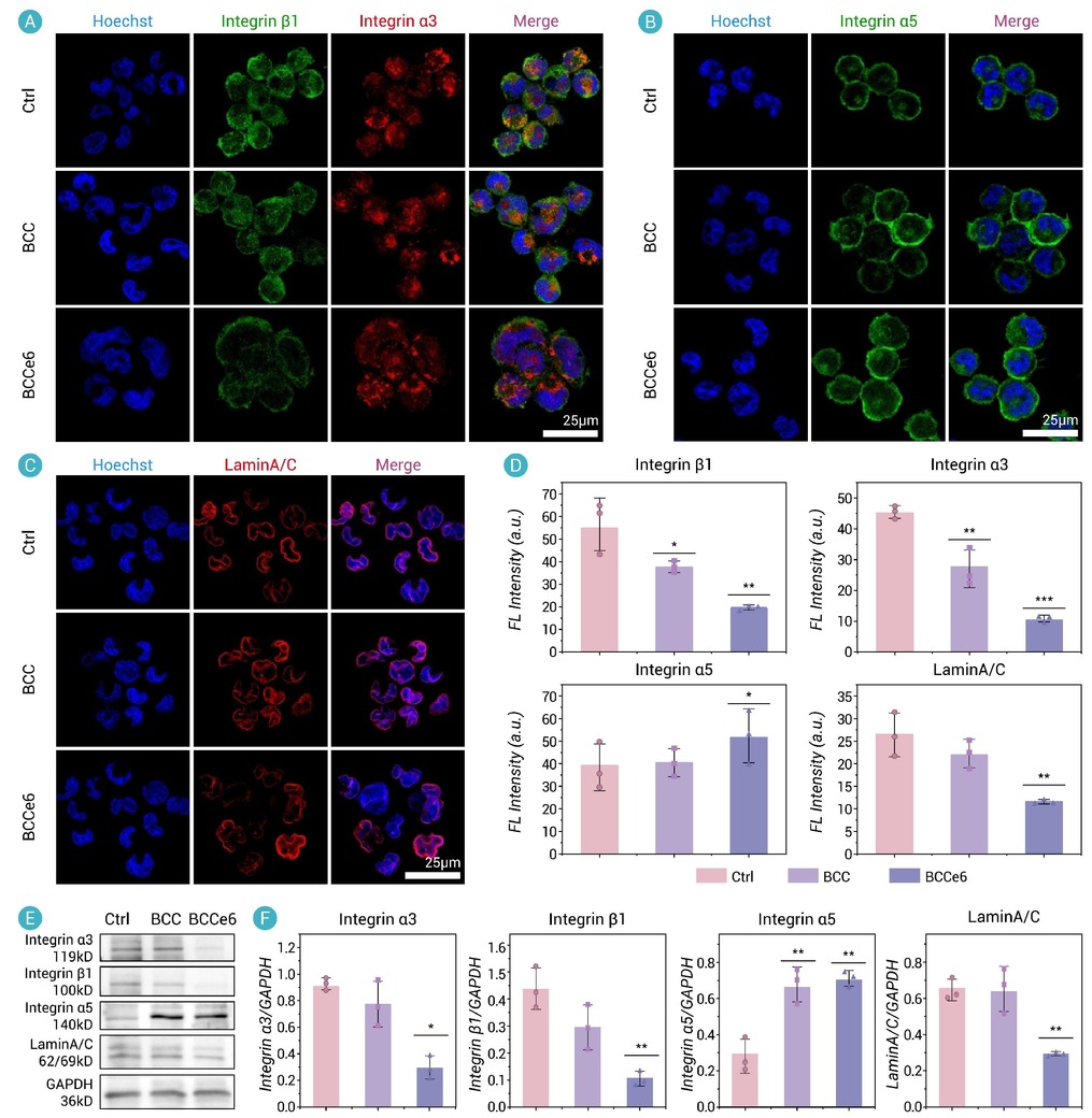
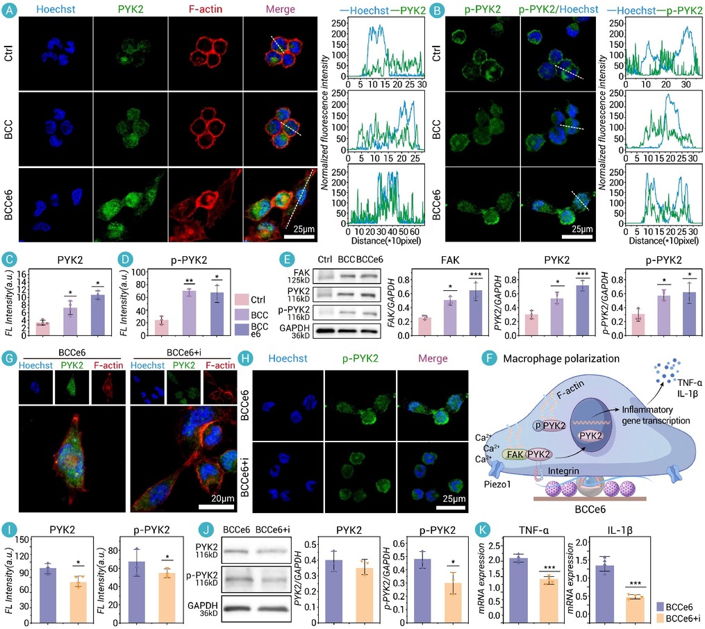
  • Bacterial infections at wound sites or following biomaterial implantation remain a major clinical challenge, often necessitating repeated surgical intervention. Here, we introduce BCCe6, a photodynamic and immunomodulatory colloidal self-assembled crystal (cSAC) fabricated from MnO2-modified silica and chlorin e6 (Ce6)-functionalized polystyrene particles. The hierarchical structure, controlled Mn2+ ion release, and photodynamic properties of BCCe6 synergistically eradicate surrounding bacteria and biofilms. Beyond antibacterial effects, BCCe6 activates bone marrow–derived dendritic cells (BMDCs) and induces macrophage polarization toward the M1 phenotype. RNA sequencing revealed upregulation of inflammatory mediators (TLR and IL families) and activation of TNF-α and IL-17 signaling pathways. Moreover, BCCe6 exhibits unique mechanotransduction, activating the MAPK and PI3K/Akt pathways. qPCR and protein analyses confirmed downregulation of macrophage focal adhesion and cytoskeletal components upon contact with BCCe6. Mechanistically, macrophage polarization is regulated via dual immunomechanical axes: the integrin/PYK2 (biomechanical) and cGAS/STING (biochemical) signaling pathways. In a drug-resistant bacteria-infected wound model, BCCe6, combined with near-infrared (NIR) irradiation, rapidly triggered immune activation, eradicated bacterial contamination, and subsequently recruited M2 macrophages, thereby accelerating wound healing. This proof-of-concept study demonstrates that precisely tuned physicochemical cues of biomaterials can be harnessed to combat infection, modulate immunity, and promote tissue regeneration, providing new insights for the rational design of next-generation immunoregulatory biomaterials and advancing the field of materiobiology.
  • 加载中
  • [1] Hu D., Deng Y., Jia F., et al. (2020). Surface charge switchable supramolecular nanocarriers for nitric oxide synergistic photodynamic eradication of biofilms. ACS Nano 14:347−359. DOI:10.1021/acsnano.9b05493

    View in Article CrossRef Google Scholar

    [2] de la Fuente-Nunez C., Reffuveille F., Fernandez L., et al. (2013). Bacterial biofilm development as a multicellular adaptation: Antibiotic resistance and new therapeutic strategies. Curr. Opin. Microbiol. 16:580−589. DOI:10.1016/j.mib.2013.06.013

    View in Article CrossRef Google Scholar

    [3] Lakhundi S. and Zhang K. (2018). Methicillin-resistant Staphylococcus aureus: Molecular characterization, evolution, and epidemiology. Clin. Microbiol. Rev. 31:e00020−e00018. DOI:10.1128/CMR.00020-18

    View in Article CrossRef Google Scholar

    [4] Schroder K. and Deretic V. (2013). Innate immunity, the constant gardener of antimicrobial defense. Curr. Opin. Microbiol. 16:293−295. DOI:10.1016/j.mib.2013.06.007

    View in Article CrossRef Google Scholar

    [5] Chua S. L., Liu Y., Yam J. K., et al. (2014). Dispersed cells represent a distinct stage in the transition from bacterial biofilm to planktonic lifestyles. Nat. Commun. 5:4462. DOI:10.1038/ncomms5462

    View in Article CrossRef Google Scholar

    [6] Wilkins M., Hall-Stoodley L., Allan R. N., et al. (2014). New approaches to the treatment of biofilm-related infections. J. Infect. 69:S47−52. DOI:10.1016/j.jinf.2014.07.014

    View in Article CrossRef Google Scholar

    [7] Yan J. and Bassler B. L. (2019). Surviving as a community: Antibiotic tolerance and persistence in bacterial biofilms. Cell Host Microbe 26:15−21. DOI:10.1016/j.chom.2019.06.002

    View in Article CrossRef Google Scholar

    [8] Solano C., Echeverz M. and Lasa I. (2014). Biofilm dispersion and quorum sensing. Curr. Opin. Microbiol 18:96−104. DOI:10.1016/j.mib.2014.02.008

    View in Article CrossRef Google Scholar

    [9] Kolodkin-Gal I., Romero D., Cao S., et al. (2010). D-amino acids trigger biofilm disassembly. Science 328:627−629. DOI:10.1126/science.1188628

    View in Article CrossRef Google Scholar

    [10] Kolodkin-Gal I., Cao S., Chai L., et al. (2012). A self-produced trigger for biofilm disassembly that targets exopolysaccharide. Cell 149:684−692. DOI:10.1016/j.cell.2012.02.055

    View in Article CrossRef Google Scholar

    [11] Dalby M. J., García A. J. and Salmerón-Sánchez M. (2018). Receptor control in mesenchymal stem cell engineering. Nat. Rev. Mater. 3:17091. DOI:10.1038/natrevmats.2017.91

    View in Article CrossRef Google Scholar

    [12] Janvier, X., Jansen, S., Prenom, C. et al. (2024). Preventing bacterial adhesion to skin by altering their physicochemical cell surface properties specifically. NPJ BIOFILMS MICROBI. 10:94. DOI:10.1038/s41522-024-00568-8

    View in Article CrossRef Google Scholar

    [13] Song J. N., Liu K., Mei J., et al. (2023). Defined surface physicochemical cues inhibit M1 polarization of human macrophages using colloidal self-assembled patterns. ACS Appl. Mater. Interfaces 15:35832−35846. DOI:10.1021/acsami.3c04692

    View in Article CrossRef Google Scholar

    [14] Linklater D. P., Baulin V. A., Juodkazis S., et al. (2021). Mechano-bactericidal actions of nanostructured surfaces. Nat. Rev. Microbiol. 19:8−22. DOI:10.1038/s41579-020-0414-z

    View in Article CrossRef Google Scholar

    [15] Ivanova, E., Hasan, J., Webb, H. et al. (2013). Bactericidal activity of black silicon. Nat. Commun. 4:2838. DOI:10.1038/ncomms3838

    View in Article CrossRef Google Scholar

    [16] Shi Y., Lin J., Tao X., et al. (2021). Harnessing colloidal self-assembled patterns (cSAPs) to regulate bacterial and human stem cell response at biointerfaces in vitro and in vivo. ACS Appl. Mater. Interfaces 13:20982−20994. DOI:10.1021/acsami.1c02591

    View in Article CrossRef Google Scholar

    [17] Yan S., Shi H., Song L., et al. (2016). Nonleaching bacteria-responsive antibacterial surface based on a unique hierarchical architecture. ACS Appl. Mater. Interfaces 8:24471−24481. DOI:10.1021/acsami.6b08436

    View in Article CrossRef Google Scholar

    [18] Tang H., Qu X., Zhang W., et al. (2022). Photosensitizer nanodot eliciting immunogenicity for photo-immunologic therapy of postoperative methicillin-resistant staphylococcus aureus infection and secondary recurrence. Adv. Mater. 34:e2107300. DOI:10.1002/adma.202107300

    View in Article CrossRef Google Scholar

    [19] Gaudilliere B., Fragiadakis G. K., Bruggner R. V., et al. (2014). Clinical recovery from surgery correlates with single-cell immune signatures. Sci. Transl. Med. 6:255ra131. DOI:10.1126/scitranslmed.3009701

    View in Article CrossRef Google Scholar

    [20] Akita S. (2019). Wound repair and regeneration: Mechanisms, signaling. Int. J. Mol. Sci. 20:6328. DOI:10.3390/ijms20246328

    View in Article CrossRef Google Scholar

    [21] Zhang L. J. and Gallo R. L. (2016). Antimicrobial peptides. Curr. Biol. 26:R14−19. DOI:10.1016/j.cub.2015.11.017

    View in Article CrossRef Google Scholar

    [22] Bian T., Gardin A., Gemen J., et al. (2021). Electrostatic co-assembly of nanoparticles with oppositely charged small molecules into static and dynamic superstructures. Nat. Chem. 13:940−949. DOI:10.1038/s41557-021-00752-9

    View in Article CrossRef Google Scholar

    [23] Wang P. Y., Pingle H., Koegler P., et al. (2015). Self-assembled binary colloidal crystal monolayers as cell culture substrates. J. Mater. Chem. B 3:2545−2552. DOI:10.1039/c4tb02006e

    View in Article CrossRef Google Scholar

    [24] Lin Y., Zhang F., Chen S., et al. (2023). Binary colloidal crystals promote cardiac differentiation of human pluripotent stem cells via nuclear accumulation of SETDB1. ACS Nano 17:3181−3193. DOI:10.1021/acsnano.3c00009

    View in Article CrossRef Google Scholar

    [25] Harati J., Liu K., Shahsavarani H., et al. (2022). Defined physicochemical cues steering direct neuronal reprogramming on colloidal self-assembled patterns (cSAPs). ACS Nano 17:1054−1067. DOI:10.1021/acsnano.2c07473

    View in Article CrossRef Google Scholar

    [26] Wang P. Y., Hung S. S., Thissen H., et al. (2016). Binary colloidal crystals (BCCs) as a feeder-free system to generate human induced pluripotent stem cells (hiPSCs). Sci. Rep. 6:36845. DOI:10.1038/srep36845

    View in Article CrossRef Google Scholar

    [27] Deng K., Du P., Liu K., et al. (2021). Programming colloidal self-assembled patterns (cSAPs) into thermo-responsible hybrid surfaces for controlling human stem cells and macrophages. ACS Appl. Mater. Interfaces 13:18563−18580. DOI:10.1021/acsami.1c02969

    View in Article CrossRef Google Scholar

    [28] Wang J., Zhao S., Chen J., et al. (2023). Phage-Ce6-manganese dioxide nanocomposite-mediated photodynamic, photothermal, and chemodynamic therapies to eliminate biofilms and improve wound healing. ACS Appl. Mater. Interfaces 15:21904−21916. DOI:10.1021/acsami.3c01762

    View in Article CrossRef Google Scholar

    [29] Wang C., Xiao Y., Zhu W., et al. (2020). Photosensitizer-modified MnO2 nanoparticles to enhance photodynamic treatment of abscesses and boost immune protection for treated mice. Small 16:e2000589. DOI:10.1002/smll.202000589

    View in Article CrossRef Google Scholar

    [30] Diba F. S., Reynolds N., Thissen H., et al. (2019). Tunable chemical and topographic patterns based on binary colloidal crystals (BCCs) to modulate MG63 cell growth. Adv. Funct. Mater. 29:1904262. DOI:10.1002/adfm.201904262

    View in Article CrossRef Google Scholar

    [31] Zhang L., Yang R., Yu H., et al. (2021). MnO(2)-capped silk fibroin (SF) nanoparticles with chlorin e6 (Ce6) encapsulation for augmented photo-driven therapy by modulating the tumor microenvironment. J. Mater. Chem. B 9:3677−3688. DOI:10.1039/d1tb00296a

    View in Article CrossRef Google Scholar

    [32] Yuan Z., Wu J., Xiao Y., et al. (2023). A photo-therapeutic nanocomposite with bio-responsive oxygen self-supplying combats biofilm infections and inflammation from drug-resistant bacteria. Adv. Funct. Mater. 33:2302908. DOI:10.1002/adfm.202302908

    View in Article CrossRef Google Scholar

    [33] Lewandowska-Andralojc A., Gacka E., Pedzinski T., et al. (2022). Understanding structure-properties relationships of porphyrin linked to graphene oxide through pi-pi-stacking or covalent amide bonds. Sci. Rep. 12:13420. DOI:10.1038/s41598-022-16931-8

    View in Article CrossRef Google Scholar

    [34] Xu M., Hu Y., Xiao Y., et al. (2020). Near-infrared-controlled nanoplatform exploiting photothermal promotion of peroxidase-like and OXD-like activities for potent antibacterial and anti-biofilm therapies. ACS Appl. Mater. Interfaces 12:50260−50274. DOI:10.1021/acsami.0c14451

    View in Article CrossRef Google Scholar

    [35] Lin L. S., Song J., Song L., et al. (2018). Simultaneous fenton-like ion delivery and glutathione depletion by MnO2 -based nanoagent to enhance chemodynamic therapy. Angew. Chem. Int. Ed. Engl. 57:4902−4906. DOI:10.1002/anie.201712027

    View in Article CrossRef Google Scholar

    [36] Palanikumar L., Kalmouni M., Houhou T., et al. (2023). pH-responsive upconversion mesoporous silica nanospheres for combined multimodal diagnostic imaging and targeted photodynamic and photothermal cancer therapy. ACS Nano 17:18979−18999. DOI:10.1021/acsnano.3c04564

    View in Article CrossRef Google Scholar

    [37] Xiao H., Li X., Li B., et al. (2023). Nanodrug inducing autophagy inhibition and mitochondria dysfunction for potentiating tumor photo‐immunotherapy. Small 19:2300280. DOI:10.1002/smll.202300280

    View in Article CrossRef Google Scholar

    [38] He L., Wang J., Zhu P., et al. (2023). Intelligent manganese dioxide nanocomposites induce tumor immunogenic cell death and remould tumor microenvironment. Chem. Eng. J. 461:141369. DOI:10.1016/j.cej.2023.141369

    View in Article CrossRef Google Scholar

    [39] He Q., Liu D., Ashokkumar M., et al. (2021). Antibacterial mechanism of ultrasound against Escherichia coli: Alterations in membrane microstructures and properties. Ultrason. Sonochem. 73:105509. DOI:10.1016/j.ultsonch.2021.105509

    View in Article CrossRef Google Scholar

    [40] Navarro P. P., Vettiger A., Ananda V. Y., et al. (2022). Cell wall synthesis and remodelling dynamics determine division site architecture and cell shape in Escherichia coli. Nat. Microbiol. 7:1621−1634. DOI:10.1038/s41564-022-01210-z

    View in Article CrossRef Google Scholar

    [41] Li J., Xia T., Zhao Q., et al. (2024). Biphasic calcium phosphate recruits Tregs to promote bone regeneration. Acta Biomater. 176:432−444. DOI:10.1016/j.actbio.2024.01.001

    View in Article CrossRef Google Scholar

    [42] Zhu H., Xu C., Geng Y., et al. (2025). Endoplasmic reticulum-targeted polymer-manganese nanocomplexes for tumor immunotherapy. ACS Nano 19:4959−4972. DOI:10.1021/acsnano.4c17279

    View in Article CrossRef Google Scholar

    [43] Zhang S., Wang C., Zhu Y., et al. (2025). DNA‐capturing manganese‐coordinated chitosan microparticles potentiate radiotherapy via activating the cGAS‐STING pathway and maintaining tumor‐infiltrating CD8+ T‐cell stemness. Adv. Mater. 37:2418583. DOI:10.1002/adma.202418583

    View in Article CrossRef Google Scholar

    [44] Yang N., Sun S., Xu J., et al. (2025). Manganese galvanic cells intervene in tumor metabolism to reinforce cGAS‐STING activation for bidirectional synergistic hydrogen‐immunotherapy. Adv. Mater. 37:2414929. DOI:10.1002/adma.202414929

    View in Article CrossRef Google Scholar

    [45] Harati J., Du P., Galluzzi M., et al. (2024). Tailored physicochemical cues direct human mesenchymal stem cell differentiation through epigenetic regulation using colloidal self-assembled patterns. ACS Appl. Mater. Interfaces 16:35912−35924. DOI:10.1021/acsami.4c02989

    View in Article CrossRef Google Scholar

    [46] Harati J., Tao X., Shahsavarani H., et al. (2022). Polydopamine-mediated protein adsorption alters the epigenetic status and differentiation of primary human adipose-derived stem cells (hASCs). Front. Bioeng. Biotechnol. 10:934179. DOI:10.3389/fbioe.2022.934179

    View in Article CrossRef Google Scholar

    [47] Dong M., Xue C., Yang X., et al. (2025). Self‐propelled bacteria‐mediated in situ biosynthesis of MnS nanoparticles for remodeling tumor microenvironment to amplify cGAS‐STING pathway for antitumor immunity. Adv. Funct. Mater.35: 2503733. DOI:10.1002/adfm.202503733

    View in Article Google Scholar

    [48] Huang J., Yue B., Sun J., et al. (2024). Injectable thermosensitive hydrogels loaded with irradiated tumor cell-derived microparticles and manganese activate anti-tumor immunity. Nano Today 58:102455. DOI:10.1016/j.nantod.2024.102455

    View in Article CrossRef Google Scholar

    [49] Li Z., Li X., Lu Y., et al. (2024). Novel photo‐STING agonists delivered by erythrocyte efferocytosis‐mimicking pattern to repolarize tumor‐associated macrophages for boosting anticancer immunotherapy. Adv. Mater. 36:e2410937. DOI:10.1002/adma.202410937

    View in Article CrossRef Google Scholar

    [50] Zhang K. and Jagannath C. (2025). Crosstalk between metabolism and epigenetics during macrophage polarization. Epigenet. Chromatin 18:16. DOI:10.1186/s13072-025-00575-9

    View in Article CrossRef Google Scholar

    [51] Wang H., Yu H., Huang T., et al. (2023). Hippo-YAP/TAZ signaling in osteogenesis and macrophage polarization: Therapeutic implications in bone defect repair. Genes & Diseases 10:2528−2539. DOI:10.1016/j.gendis.2022.12.012

    View in Article CrossRef Google Scholar

    [52] Jiao S., Li C., Guo F., et al. (2023). SUN1/2 controls macrophage polarization via modulating nuclear size and stiffness. Nat. Commun. 14:6416. DOI:10.1038/s41467-023-42187-5

    View in Article CrossRef Google Scholar

    [53] Xie W., Yu X., Yang Q., et al. (2025). The immunomechanical checkpoint PYK2 governs monocyte-to-macrophage differentiation in pancreatic cancer. Cancer Discovery 8:1740−1765. DOI:10.1158/2159-8290.CD-24-1712

    View in Article CrossRef Google Scholar

    [54] Chung I. C., OuYang C.-N., Yuan S.-N., et al. (2016). Pyk2 activates the NLRP3 inflammasome by directly phosphorylating ASC and contributes to inflammasome-dependent peritonitis. Sci. Rep. 6:36214. DOI:10.1038/srep36214

    View in Article CrossRef Google Scholar

  • Cite this article:

    Wang J., Li C., Liu Y.-C., et al. (2025). Immunomechanical colloidal crystals orchestrate macrophage polarization for wound healing. The Innovation Life 3:100166. https://doi.org/10.59717/j.xinn-life.2025.100166
    Wang J., Li C., Liu Y.-C., et al. (2025). Immunomechanical colloidal crystals orchestrate macrophage polarization for wound healing. The Innovation Life 3:100166. https://doi.org/10.59717/j.xinn-life.2025.100166

Welcome!

To request copyright permission to republish or share portions of our works, please visit Copyright Clearance Center's (CCC) Marketplace website at marketplace.copyright.com.

Figures(8)    

Share

  • Share the QR code with wechat scanning code to friends and circle of friends.

Article Metrics

Article views(920) PDF downloads(346)

Relative Articles

Cited by

Catalog

    /

    DownLoad:  Full-Size Img  PowerPoint