Article Contents
REPORT   Open Access     Cite

USP7 restricts lineage potency in human embryonic stem cells through modulating mTOR activity

    Show all affliationsShow less
More Information
  • 7These authors contributed equally to this work

  • Corresponding authors: shan_yongli@gibh.ac.cn (Y.S.); pan_guangjin@gibh.ac.cn (G.P.)
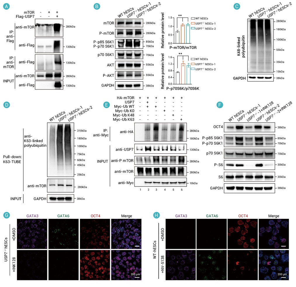
  • DownLoad: Full size image
    1. USP7 deficiency enables human embryonic stem cells to self-organize into tri-lineage aggregates autonomously.

      USP7 restricts lineage potency by modulating the mTOR signaling-mediated protein synthesis.

      The deubiquitinase USP7 constrains mTOR activity via reducing K63-linked polyubiquitination.

  • During early embryonic development, totipotent cells undergo cell-autonomous lineage restriction to give rise to extra-embryonic (ExE) lineages, including the trophectoderm (TE). Conventional human embryonic stem cells (hESCs), derived from the inner cell mass (ICM), possess limited ExE potential; However, the underlying intrinsic determinants remain elusive. Here, we demonstrate that deficiency of USP7, a deubiquitinase, releases this lineage restriction in hESCs and enhances their ExE potency. USP7-deficient hESCs exhibit elevated naïve pluripotency characteristics and self-organize into aggregate structures with markerdly enhanced ExE specification. We further show that USP7 constrains protein synthesis in conventional hESCs, which in turn limits their developmental potency. Mechanistically, we identify that USP7 attenuates mTOR activity through modulating K63-linked polyubiquitination in hESCs. Collectively, our findings uncover a cell-intrinsic regulatory mechanism by which USP7 governs mTOR activity to restrict the developmental potency in hESCs.
  • 加载中
  • [1] Arnold S. J. and Robertson E. J. (2009). Making a commitment: Cell lineage allocation and axis patterning in the early mouse embryo. Nat. Rev. Mol. Cell. Biol. 10:91−103. DOI:10.1038/nrm2618

    View in Article CrossRef Google Scholar

    [2] Rossant J. and Tam P. P. L. (2022). Early human embryonic development: Blastocyst formation to gastrulation. Dev. Cell 57:152−165. DOI:10.1016/j.devcel.2021.12.022

    View in Article CrossRef Google Scholar

    [3] De Paepe C., Krivega M., Cauffman G., et al. (2014). Totipotency and lineage segregation in the human embryo. Mol. Hum. Reprod. 20:599−618. DOI:10.1093/molehr/gau027

    View in Article CrossRef Google Scholar

    [4] Zernicka-Goetz M., Morris S. A. and Bruce A. W. (2009). Making a firm decision: Multifaceted regulation of cell fate in the early mouse embryo. Nat. Rev. Genet. 10:467−477. DOI:10.1038/nrg2564

    View in Article CrossRef Google Scholar

    [5] Christodoulou N., Weberling A., Strathdee D., et al. (2019). Morphogenesis of extra-embryonic tissues directs the remodelling of the mouse embryo at implantation. Nat. Commun. 10:3557. DOI:10.1038/s41467-019-11482-5

    View in Article CrossRef Google Scholar

    [6] Beddington R. S. and Robertson E. J. (1989). An assessment of the developmental potential of embryonic stem cells in the midgestation mouse embryo. Development 105:733−737. DOI:10.1242/dev.105.4.733

    View in Article CrossRef Google Scholar

    [7] Nagy A., Rossant J., Nagy R., et al. (1993). Derivation of completely cell culture-derived mice from early-passage embryonic stem cells. Proc. Natl. Acad. Sci. USA 90:8424−8428. DOI:10.1073/pnas.90.18.8424

    View in Article CrossRef Google Scholar

    [8] Tesar P. J., Chenoweth J. G., Brook F. A., et al. (2007). New cell lines from mouse epiblast share defining features with human embryonic stem cells. Nature 448:196−199. DOI:10.1038/nature05972

    View in Article CrossRef Google Scholar

    [9] Thomson J. A., Itskovitz-Eldor J., Shapiro S. S., et al. (1998). Embryonic stem cell lines derived from human blastocysts. Science 282:1145−1147. DOI:10.1126/science.282.5391.1145

    View in Article CrossRef Google Scholar

    [10] Weinberger L., Ayyash M., Novershtern N., et al. (2016). Dynamic stem cell states: Naive to primed pluripotency in rodents and humans. Nat. Rev. Mol. Cell Biol. 17:155−169. DOI:10.1038/nrm.2015.28

    View in Article CrossRef Google Scholar

    [11] Le R. R., Huang Y. X., Zhao A. Q., et al. (2020). Lessons from expanded potential of embryonic stem cells: Moving toward totipotency. J. Genet. Genomics 47:123−130. DOI:10.1016/j.jgg.2020.02.003

    View in Article CrossRef Google Scholar

    [12] Abad M., Mosteiro L., Pantoja C., et al. (2013). Reprogramming in vivo produces teratomas and iPS cells with totipotency features. Nature 502:340−345. DOI:10.1038/nature12586

    View in Article CrossRef Google Scholar

    [13] Choi Y. J., Lin C. P., Risso D., et al. (2017). Deficiency of microRNA miR-34a expands cell fate potential in pluripotent stem cells. Science 355. DOI:10.1126/science.aag1927

    View in Article Google Scholar

    [14] Yang Y., Liu B., Xu J., et al. (2017). Derivation of pluripotent stem cells with in vivo embryonic and extraembryonic potency. Cell 169:243-257 e225. DOI:10.1016/j.cell.2017.02.005

    View in Article Google Scholar

    [15] Gao X., Nowak-Imialek M., Chen X., et al. (2019). Establishment of porcine and human expanded potential stem cells. Nat. Cell Biol. 21:687−699. DOI:10.1038/s41556-019-0333-2

    View in Article CrossRef Google Scholar

    [16] Io S., Kabata M., Iemura Y., et al. (2021). Capturing human trophoblast development with naive pluripotent stem cells in vitro. Cell Stem Cell 28:1023-1039 e1013. DOI:10.1016/j.stem.2021.03.013

    View in Article Google Scholar

    [17] Guo G., Stirparo G. G., Strawbridge S. E., et al. (2021). Human naive epiblast cells possess unrestricted lineage potential. Cell Stem Cell 28:1040-1056 e1046. DOI:10.1016/j.stem.2021.02.025

    View in Article Google Scholar

    [18] Huang K., Zhu Y., Ma Y., et al. (2018). BMI1 enables interspecies chimerism with human pluripotent stem cells. Nat. Commun. 9:4649. DOI:10.1038/s41467-018-07098-w

    View in Article CrossRef Google Scholar

    [19] Zhu Y., Zhang Z., Fan N., et al. (2022). Generating functional cells through enhanced interspecies chimerism with human pluripotent stem cells. Stem Cell Rep. 17:1059−1069. DOI:10.1016/j.stemcr.2022.03.009

    View in Article CrossRef Google Scholar

    [20] Wang X., Li T., Cui T., et al. (2018). Human embryonic stem cells contribute to embryonic and extraembryonic lineages in mouse embryos upon inhibition of apoptosis. Cell Res. 28:126−129. DOI:10.1038/cr.2017.138

    View in Article CrossRef Google Scholar

    [21] Wei Y. X., Wang T. Y., Ma L. S., et al. (2021). Efficient derivation of human trophoblast stem cells from primed pluripotent stem cells. Sci. Adv. 7:eabf4416. DOI:10.1126/sciadv.abf4416

    View in Article CrossRef Google Scholar

    [22] Bhattacharya S., Chakraborty D., Basu M., et al. (2018). Emerging insights into HAUSP (USP7) in physiology, cancer and other diseases. Sig. Transduct. Target Ther. 3:17. DOI:10.1038/s41392-018-0012-y

    View in Article CrossRef Google Scholar

    [23] Hayal T. B. (2022). Ubiquitin specific protease 7 maintains pluripotency of mouse embryonic stem cells through stabilization of β-catenin. Turk. J. Biol. 46:82−94. DOI:10.3906/biy-2108-45

    View in Article CrossRef Google Scholar

    [24] Liu C., Sun L. G., Tan Y. J., et al. (2023). USP7 represses lineage differentiation genes in mouse embryonic stem cells by both catalytic and noncatalytic activities. Science Advances 9:eade3888. DOI:10.1126/sciadv.ade3888

    View in Article CrossRef Google Scholar

    [25] Yu T., Zhao X. Y., Tang Y. J., et al. (2024). Deubiquitylase ubiquitin-specific protease 7 plays a crucial role in the lineage differentiation of preimplantation blastocysts. Biol. Reprod. 111:28−42. DOI:10.1093/biolre/ioae034

    View in Article CrossRef Google Scholar

    [26] Kuckenberg P., Kubaczka C. and Schorle H. (2012). The role of transcription factor Tcfap2c/TFAP2C in trophectoderm development. Reprod. Biomed. Online 25:12−20. DOI:10.1016/j.rbmo.2012.02.015

    View in Article CrossRef Google Scholar

    [27] Bi Y., Tu Z., Zhou J., et al. (2022). Cell fate roadmap of human primed-to-naive transition reveals preimplantation cell lineage signatures. Nat. Commun. 13:3147. DOI:10.1038/s41467-022-30924-1

    View in Article CrossRef Google Scholar

    [28] Petropoulos S., Edsgard D., Reinius B., et al. (2016). Single-Cell RNA-Seq Reveals Lineage and X Chromosome Dynamics in Human Preimplantation Embryos. Cell 167:285. DOI:10.1016/j.cell.2016.08.009

    View in Article CrossRef Google Scholar

    [29] Liu X., Tan J. P., Schroder J., et al. (2021). Modelling human blastocysts by reprogramming fibroblasts into iBlastoids. Nature 591:627−632. DOI:10.1038/s41586-021-03372-y

    View in Article CrossRef Google Scholar

    [30] Turco M. Y., Gardner L., Kay R. G., et al. (2018). Trophoblast organoids as a model for maternal-fetal interactions during human placentation. Nature 564:263−267. DOI:10.1038/s41586-018-0753-3

    View in Article CrossRef Google Scholar

    [31] Liu G. Y. and Sabatini D. M. (2020). mTOR at the nexus of nutrition, growth, ageing and disease. Nat. Rev. Mol. Cell Biol. 21:183−203. DOI:10.1038/s41580-019-0199-y

    View in Article CrossRef Google Scholar

    [32] Mossmann D., Park S. and Hall M. N. (2018). mTOR signalling and cellular metabolism are mutual determinants in cancer. Nat. Rev. Cancer 18:744−757. DOI:10.1038/s41568-018-0074-8

    View in Article CrossRef Google Scholar

    [33] Rossant J. (2018). Genetic control of early cell lineages in the mammalian embryo. Annu. Rev. Genet. 52:185−201. DOI:10.1146/annurev-genet-120116-024544

    View in Article CrossRef Google Scholar

    [34] Chazaud C., Yamanaka Y., Pawson T., et al. (2006). Early lineage segregation between epiblast and primitive endoderm in mouse blastocysts through the Grb2-MAPK pathway. Dev. Cell 10:615−624. DOI:10.1016/j.devcel.2006.02.020

    View in Article CrossRef Google Scholar

    [35] Posfai E., Schell J. P., Janiszewski A., et al. (2021). Evaluating totipotency using criteria of increasing stringency. Nat. Cell Biol. 23:49−60. DOI:10.1038/s41556-020-00609-2

    View in Article CrossRef Google Scholar

    [36] Yu L., Wei Y., Duan J., et al. (2021). Blastocyst-like structures generated from human pluripotent stem cells. Nature 591:620−626. DOI:10.1038/s41586-021-03356-y

    View in Article CrossRef Google Scholar

    [37] Kagawa H., Javali A., Khoei H. H., et al. (2022). Human blastoids model blastocyst development and implantation. Nature 601:600−605. DOI:10.1038/s41586-021-04267-8

    View in Article CrossRef Google Scholar

    [38] Yanagida A., Spindlow D., Nichols J., et al. (2021). Naive stem cell blastocyst model captures human embryo lineage segregation. Cell Stem Cell 28:1016-1022 e1014. DOI:10.1016/j.stem.2021.04.031

    View in Article Google Scholar

    [39] Rivron N. C., Frias-Aldeguer J., Vrij E. J., et al. (2018). Blastocyst-like structures generated solely from stem cells. Nature 557:106−111. DOI:10.1038/s41586-018-0051-0

    View in Article CrossRef Google Scholar

    [40] Harrison S. E., Sozen B., Christodoulou N., et al. (2017). Assembly of embryonic and extraembryonic stem cells to mimic embryogenesis in vitro. Science 356. DOI:10.1126/science.aal1810

    View in Article Google Scholar

    [41] Zhang W., Sun S., Wang Q., et al. (2023). Haploid-genetic screening of trophectoderm specification identifies Dyrk1a as a repressor of totipotent-like status. Sci. Adv. 9:eadi5683. DOI:10.1126/sciadv.adi5683

    View in Article CrossRef Google Scholar

    [42] Zhang W., Yao C., Luo Y., et al. (2022). Rif1 and Hmgn3 regulate the conversion of murine trophoblast stem cells. Cell Rep. 38:110570. DOI:10.1016/j.celrep.2022.110570

    View in Article CrossRef Google Scholar

    [43] Zhang W., Zhao Y., Yang Z., et al. (2025). Capture of totipotency in mouse embryonic stem cells in the absence of Pdzk1. Adv. Sci. (Weinh) 12:e2408852. DOI:10.1002/advs.202408852

    View in Article CrossRef Google Scholar

    [44] Shan Y., Liang Z., Xing Q., et al. (2017). PRC2 specifies ectoderm lineages and maintains pluripotency in primed but not naive ESCs. Nat. Commun. 8:672. DOI:10.1038/s41467-017-00668-4

    View in Article CrossRef Google Scholar

    [45] Saba J. A., Liakath-Ali K., Green R., et al. (2021). Translational control of stem cell function. Nat. Rev. Mol. Cell Biol. 22:671−690. DOI:10.1038/s41580-021-00386-2

    View in Article CrossRef Google Scholar

    [46] Bulut-Karslioglu A., Biechele S., Jin H., et al. (2016). Inhibition of mTOR induces a paused pluripotent state. Nature 540:119−123. DOI:10.1038/nature20578

    View in Article CrossRef Google Scholar

    [47] Gangloff Y. G., Mueller M., Dann S. G., et al. (2004). Disruption of the mouse mTOR gene leads to early postimplantation lethality and prohibits embryonic stem cell development. Mol. Cell Biol. 24:9508−9516. DOI:10.1128/Mcb.24.21.9508-9516.2004

    View in Article CrossRef Google Scholar

    [48] Hentges K. E., Sirry B., Gingras A. C., et al. (2001). FRAP/mTOR is required for proliferation and patterning during embryonic development in the mouse. Proc. Natl. Acad. Sci. USA 98:13796−13801. DOI:10.1073/pnas.241184198

    View in Article CrossRef Google Scholar

    [49] Yau R. and Rape M. (2016). The increasing complexity of the ubiquitin code. Nat. Cell Biol. 18:579−586. DOI:10.1038/ncb3358

    View in Article CrossRef Google Scholar

    [50] Kwon Y. T. and Ciechanover A. (2017). The ubiquitin code in the ubiquitin-proteasome system and autophagy. Trends Biochem. Sci. 42:873−886. DOI:10.1016/j.tibs.2017.09.002

    View in Article CrossRef Google Scholar

    [51] Lauwers E., Jacob C. and Andre B. (2009). K63-linked ubiquitin chains as a specific signal for protein sorting into the multivesicular body pathway. J. Cell Biol. 185:493−502. DOI:10.1083/jcb.200810114

    View in Article CrossRef Google Scholar

    [52] Komander D. and Rape M. (2012). The ubiquitin code. Annu. Rev. Biochem. 81:203−229. DOI:10.1146/annurev-biochem-060310-170328

    View in Article CrossRef Google Scholar

    [53] Madiraju C., Novack J. P., Reed J. C., et al. (2022). K63 ubiquitination in immune signaling. Trends Immunol. 43:148−162. DOI:10.1016/j.it.2021.12.005

    View in Article CrossRef Google Scholar

  • Cite this article:

    Xing Q., Li F., Feng Y., et al. (2025). USP7 restricts lineage potency in human embryonic stem cells through modulating mTOR activity. The Innovation Life 3:100171. https://doi.org/10.59717/j.xinn-life.2025.100171
    Xing Q., Li F., Feng Y., et al. (2025). USP7 restricts lineage potency in human embryonic stem cells through modulating mTOR activity. The Innovation Life 3:100171. https://doi.org/10.59717/j.xinn-life.2025.100171

Welcome!

To request copyright permission to republish or share portions of our works, please visit Copyright Clearance Center's (CCC) Marketplace website at marketplace.copyright.com.

Figures(4)    

Share

  • Share the QR code with wechat scanning code to friends and circle of friends.

Article Metrics

Article views(1361) PDF downloads(361)

Relative Articles

Cited by

Catalog

    /

    DownLoad:  Full-Size Img  PowerPoint